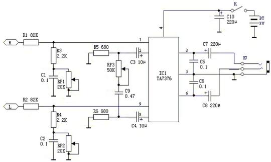
用头戴式耳机,尤其是小型耳机听音乐,总感到音乐味不够足,在低频段的效果更差。因此用本机增强耳机的低频特性,并采用立体声反相合成的办法,加上内藏简易矩阵环绕声电路...
分类:耳机放大 时间:2014-10-10 阅读:4305
双低噪音4558运放器提供增益并降低系统噪声和失真,同时759电源运算放大器供应0.7W的输出功率至16欧姆负载,其总的谐波失真小于0.170.
分类:耳机放大 时间:2014-05-07 阅读:2959
一般来说,NE5532用作前置放大,性能甚佳。而如果把它用作小功率功放,效果会如何呢? 由经验我们可以推断与一般的运放电路几乎一样,但是其中的电阻、电容有较大的变...
分类:耳机放大 时间:2014-01-10 阅读:5992
分立元件制作的耳机放大器电路 如图为分立元件制作的耳机放大器电路。本功放采用220V交流供电,由2N5551和S8050构成。 来源:zhengfengfen
分类:耳机放大 时间:2011-08-30 阅读:5500
灵巧的小型耳机放大电路 如图为灵巧的小型耳机放大电路。该电路中MAX4410运放芯片体积小巧,而且芯片内部设计有电源供给泵,可以解决低供电电源带来的种种问题。 两路...
分类:耳机放大 时间:2011-06-21 阅读:6872
单端放大电路,是用效率换音质的典范,下面介绍的这个电路,就是采用FET和MOS管制作的单端耳机放大器,适合推动灵敏度不是太低的中、低阻抗的耳机。 一、电路原理,从下...
分类:耳机放大 时间:2011-05-18 阅读:9338
这是一个很老的电路了,但是音质还不错,也不难做。 K214与J77的场效应管输出耳机放大器电路 来源:海欧
分类:耳机放大 时间:2011-05-18 阅读:10603
谈到NE5534一些老资格的DIY爱好者相信并不陌生,虽然NE5532应用比较多,不过做为单运放的NE5534音质明显要比NE5532好很多。用运放制作的耳机放大器电路很常见,但是运放的...
分类:耳机放大 时间:2011-05-18 阅读:26760
这是一款用NE5532推动的单端甲类耳机放大电路,当然NE5532也可以换成其他如AD827和OPA2*等的运放。由于后级管工作在甲类状态,相信音质会不错。 NE5532运放推动的单端甲...
分类:耳机放大 时间:2011-05-18 阅读:18772
本文介绍一款由锐截止束射四级管6J3和双三极管6N3搭档制作的耳机放大器。 电原理见附图,前几使用6J3接成三极管和6N3构成电流源负载共阴极放大电路,具体一定得电压和电...
分类:耳机放大 时间:2011-05-16 阅读:29715
电路原理如图: 虽然电路简单,也可以使用其他运放代替NE5532,不过在选择运放时也需要充分的考虑,因为不是每种运放都适合这个线路。 利用NE5532制作简单音质好的47...
分类:耳机放大 时间:2011-05-15 阅读:28268
耳机驱动器的原理图是只画出一个通道(图1),R2是一个直流偏移调准的电位器。使用它来调节输出端得电压偏移为0.0V输出。这种设计需要对每个通道独立的电源供应。如果这个...
分类:耳机放大 时间:2011-05-15 阅读:12805


























