简单的模拟触控开关电路图
出处:电子发烧友网 发布于:2013-09-10 10:24:26 | 5604 次阅读
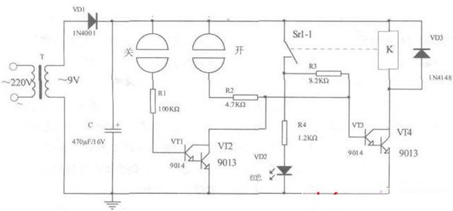
如下图,是利用晶体开关特性的简易模拟触摸形状电路。

当接通电源时,VTl-VT4均处于截止状态,继电器中无电流通过,继电器常开断开,发光VD2不亮。当用手指触摸一下“开”开关,电源经手指电阻(约几百至几千欧),R2注入VT3基极,复合管VT3、VT4导通,继电器线圈中有电流通过,常开触点闭合,VD2亮。由于常开开关闭合,R3接入VT3基极回路,手指离开电极后,VT3、VT4仍能保持导通状态。需要熄灭时,可以摸一下“关”电极片,由于正电源经手指电阻、Rl注入VT1基极,VT1、VT2导通,VT1、VT2的集电极电位下降。
即VT3的基极电位下降,VT3、VT4由导通状态转为截止状态,继电器线圈中无电流通过,常开触点断开,VD2熄灭。
选择,见下表

安装、调试与检测
(1)按装配图安装各元器件。
(2)手指触摸开关电极片能用防锈蚀的金属片。
(3)检查无误后,接通电源。
(4)用万用表直流电压档测量C两端电压,正常为9V左右。
(5)用手指触摸“开”电极片,VT3基极电压从0增至1.4V左右,VT3、VT4导通,继电器吸合,VD2变亮。
(6)用手指触摸“关”电极片。VT3基极电压下降。VT3、VT4截止,继电器释放,VD2熄灭。

上一篇:实用三控延时自熄开关电路原理图
下一篇:一款双联双控开关电路图
版权与免责声明
凡本网注明“出处:维库电子市场网”的所有作品,版权均属于维库电子市场网,转载请必须注明维库电子市场网,//www.j71x6.cn,违反者本网将追究相关法律责任。
本网转载并注明自其它出处的作品,目的在于传递更多信息,并不代表本网赞同其观点或证实其内容的真实性,不承担此类作品侵权行为的直接责任及连带责任。其他媒体、网站或个人从本网转载时,必须保留本网注明的作品出处,并自负版权等法律责任。
如涉及作品内容、版权等问题,请在作品发表之日起一周内与本网联系,否则视为放弃相关权利。











