本文介绍一种简易电机调速电路,不用机械齿轮转化来变速,改善了机械设备使用的效率。 此简易电子调速电路适用于220V市电的单相电动机,电机额定电流在6.5A以内...
分类:电机控制专区 时间:2018-04-09 阅读:1500
直流电机在家用电器、电子仪器设备、电子玩具、录相机及各种自动控制中都有广泛的应用。但对它的使用和控制,很多读者还不熟悉,而且其技术资料亦难于查找。直流电机控制电...
分类:电机控制专区 时间:2018-03-13 阅读:6791
主要介绍基于现场可编程门阵列及EDA方法学的永磁无刷直流电机控制系统的电子电路设计。FPGA是一种高密度可编程逻辑器件,其逻辑功能的实现是通过把设计生成的数据文件配置...
分类:电机控制专区 时间:2015-02-27 阅读:6541
主要介绍基于现场可编程门阵列及EDA方法学的永磁无刷直流电机控制系统的电子电路设计。FPGA是一种高密度可编程逻辑器件,其逻辑功能的实现是通过把设计生成的数据文件配置...
分类:电机控制专区 时间:2015-02-06 阅读:3727
现场可编程门阵列即FPGA,是从EPLD、PAL、GAL等这些可编程器件的基础上进一步发展起来的。作为集成电路领域中的半定制电路而出现的FPGA,不但解决了定制电路的不足,而且克...
分类:电机控制专区 时间:2015-02-04 阅读:2734
随着人工成本的不断升高,用机器人代替人力去做一些重复性的高强度的劳动是现代机器人研究的一个重要方向。搬运机器人在导航寻迹中,需要后轮驱动电机和前轮舵机的协调工作...
分类:电机控制专区 时间:2014-11-19 阅读:4612
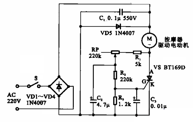
上图所示为一种简单的棒式按摩器电动机驱动电路。该电路主要是由电动机供电电路、电动机驱动电路、电动机等部分构成的。
分类:电机控制专区 时间:2014-10-31 阅读:2054
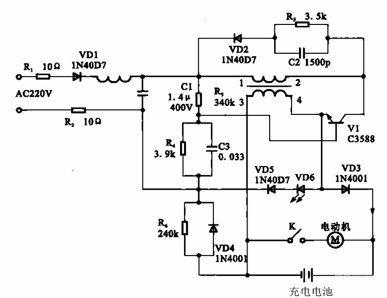
上图所示为一种典型的电动剃须刀电动机驱动电路。交流220V经充电电路为电池充电,也可为电动机供电。充电后接通开关K,电动机即可进行工作。
分类:电机控制专区 时间:2014-10-31 阅读:2239
硬件电路设计上采用DSP芯片和外围电路构成速度捕获电路,电机驱动控制器采用微控制芯片和外围电路构成了电流采样、过流保护、压力调节等电路,利用CPLD实现无刷直流电机的...
分类:电机控制专区 时间:2014-10-13 阅读:1594
这里介绍的常用家用电器控制模块电路设计,目的是通过电话遥控,控制不同的电器的电源的通断,中一共有5路电器可以控制。 具体的电路设计原理和电路图看下文分析。 电...
分类:电机控制专区 时间:2014-09-29 阅读:1901
基于LM324的PWM直流电机调速电路图 它主要由U1(LM324)和Q1组成。 图1中,由U1a、U1d组成振荡器电路,提供频率约为400Hz的方波/三角形波。U1c产生6V的参考电压...
分类:电机控制专区 时间:2014-07-01 阅读:6635
本文今天介绍一款同步电动机的励磁绕组电路。主电路如下图所示:图中,MS为同步电动机。BQ为其励磁绕组;G为交流励磁发电机,BQG为其励磁绕组{虚框内为灭磁环节。
分类:电机控制专区 时间:2014-03-17 阅读:2284
如下图所示,本文介绍的是一款电动机的电极自动调节器电路,该电极自动调节器具有更好的性能。图中,BQ为滑差电动机离合器励磁绕组;TG为测速发电机,BQTG为测速发电机励磁...
分类:电机控制专区 时间:2014-03-14 阅读:2711
如下图所示,该电路采用晶体管移相触发器和单向晶闸管控制串励电动机电路上的全波电压,从而可以在很宽的范围内控制电动机转速。电阻R5串联在单向晶闸管主电路上构成负反馈...
分类:电机控制专区 时间:2014-03-06 阅读:1778
今天介绍的一款柴油发动机晶闸管调压电路图。它是采用JFT201A电压调节器。启动柴油机时,钥匙开关SA接通1、2触点,按下启动按钮SB,电磁开关主触点闭合,电动机M启动运转,...
分类:电机控制专区 时间:2014-02-22 阅读:2481
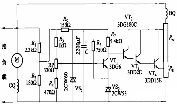
如下图所示为一款复励直流电机的自动调整电压电路。该电路主要是用于40kW、230V的,电压变化率可达2. 5%.图中,BQ为并励绕组,CQ为串励绕组外接电阻Rw串接在并励绕组回路。...
分类:电机控制专区 时间:2014-02-21 阅读:2926
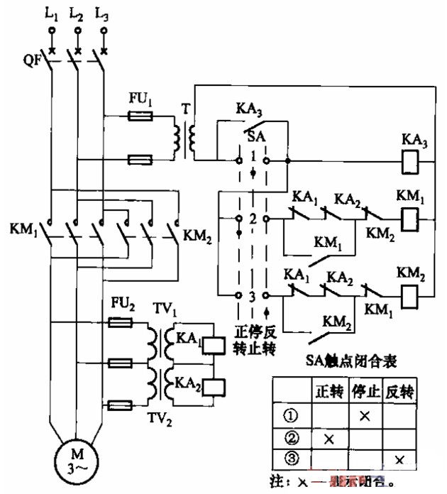
本文介绍的是一款采用电压互锁继电器的电动机启动保护电路。该电路主要是采用电压互锁继电器KAi、KAz,以保证正反转换接过程中的灭弧。如下图所示,其中SA为主令开关;KA3为...
分类:电机控制专区 时间:2014-02-07 阅读:2131
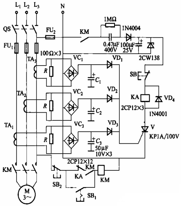
今天介绍的是电动机的过电流保护电路。当电动机启动时,按一下带锁扣式按钮SBi,启动结束(电动机转速稳定后),再按一下SBi,这时保护电路投入工作。对于启动时间短(如数秒...
分类:电机控制专区 时间:2014-01-25 阅读:2566


























