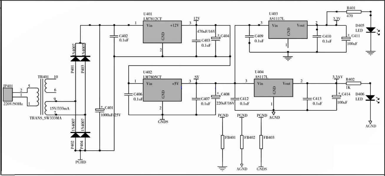
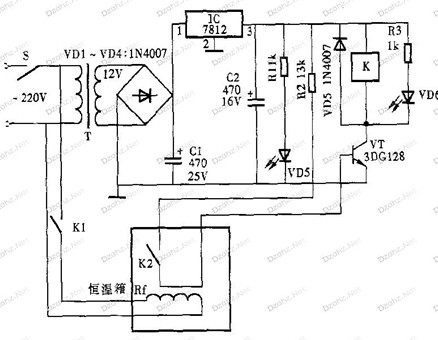
近年来,温室环境控制在国内外得到了相应的研究和应用。国内现有的智能温室系统硬件大部分从国外引进,国外的系统是经过多年的发展和完善,在技术上是比较成熟与先进的。但...
分类:温控电路 时间:2014-11-28 阅读:2386
近年来,温室环境控制在国内外得到了相应的研究和应用。国内现有的智能温室系统硬件大部分从国外引进,国外的系统是经过多年的发展和完善,在技术上是比较成熟与先进的。但...
分类:温控电路 时间:2014-11-20 阅读:4919
电熨斗是怎样调温的呢?功劳还要归于用双金属片制成的自动开关。 双金属片是把长和宽都相同的铜片和铁片紧紧地铆在一起做成的。受热时,由于铜片膨胀得比铁片大,双金...
分类:温控电路 时间:2014-09-27 阅读:2192
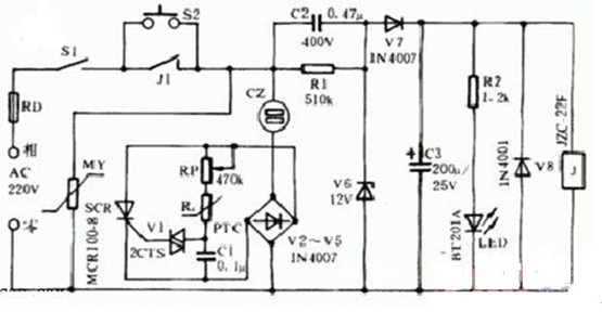
过零同步脉冲是一种50Hz交流电压过零时刻的脉冲,可使可控硅在交流电压正弦波过零时触发通导。过零同步脉冲由过零触发电路产生,更详细的电路图如图所示。在该图中,电压比...
分类:温控电路 时间:2014-08-25 阅读:3037
家里即热式热水器使用了多年,但每次洗浴都有烦心的时候,热水器的水温控制分9档,从1到9数字越大温度越高,按理说应该很好使用了。但是,水流量也能主宰水温的高低,并且...
分类:温控电路 时间:2014-08-04 阅读:2522
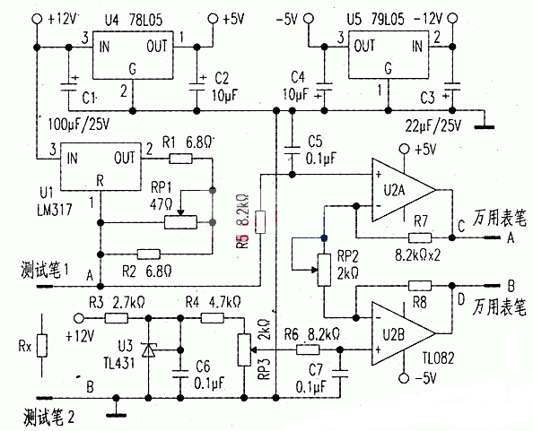
Q1、Q2的be结串联作为温度传感器,由精密稳压集成电路U3(TL431)提供约2.5V的高稳定基准电压源为传感器及窗口电压比较器(U2C,U2D)和差分放大器(U1C)提供合适的参考基...
分类:温控电路 时间:2014-06-24 阅读:1587
本文介绍的间歇控制器,能自动控制电热器、加湿器、单相交流电动机等用电设各,使之处于间歇工作状态。 该间歇控制器电路由电源电路、定时器和控制执行电路组成,如图所示...
分类:温控电路 时间:2014-04-02 阅读:2216
本文介绍的是流体媒价温度控制器是利用感温流体热胀冷缩及液体不可压缩的原理而实现自动调节。 温控器根据工作环境的温度变化,在开关内部发生物理形变,从而产生某些...
分类:温控电路 时间:2014-03-26 阅读:2015
本文针对一个用太阳能热水器和辅助电热水器来恒定水温的8路恒温电热水器。此电热水器天晴时,靠太阳能热水器提供热能;天阴下雨时,靠电热水器维持水温,电热水器一共有8个...
分类:温控电路 时间:2014-02-20 阅读:5731
本文介绍了一个取暖器控制电路,该电路具有以下功能: 1.能使取暖器处于间断性工作状态,即加温一段时间暂停一段时间。这样,既能节省电能,又能满足人们取暖的需要。...
分类:温控电路 时间:2014-01-08 阅读:2340
在严寒冬天,红外取暖器成为家庭的取暖设备,其发热管大多为三到四支组成,每支发热管由一开关控制,通过选择开关来控温,控温极不均匀。本电路可使所有发热管同时使用,可...
分类:温控电路 时间:2014-01-03 阅读:4893
家里即热式热水器使用了多年,但每次洗浴都有烦心的时候,热水器的水温控制分9档,从1到9数字越大温度越高,按理说应该很好使用了。但是,水流量也能主宰水温的高低,并且...
分类:温控电路 时间:2013-12-30 阅读:4109
很多电热毯的温度控制都采用手动开关,它是由一个快热档和一个慢热档进行控温的,这样电热毯内部温度较难控制在某一恒定的温度下工作,给使用者带来不少的麻烦。现在给大家...
分类:温控电路 时间:2013-09-25 阅读:2930


























