图中,当采用恒流源作为负载后,负载电流将稳定不变,导线电阻的压降是一恒定值,因此输出电压仍以10mV/℃的规律变化。一般控制距离可达上千米。 来源:与你同行
分类:温控电路 时间:2010-04-13 阅读:2518
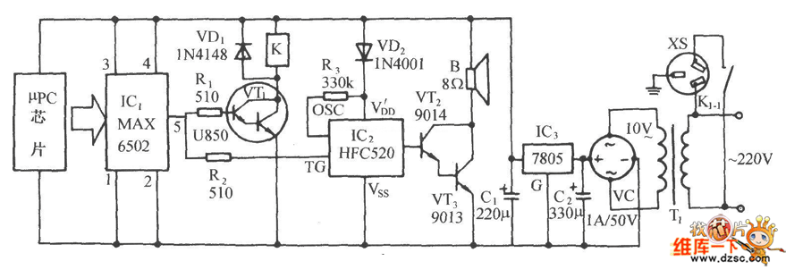
电路如图所示。它由温度监测开关、继电器控制电路、语言电路、音频功放电路和交流降压整流电路等组成。当被监测的物件或机体的温度超过设定的温度时,插座XS得电,插于其上...
分类:温控电路 时间:2010-04-13 阅读:1913
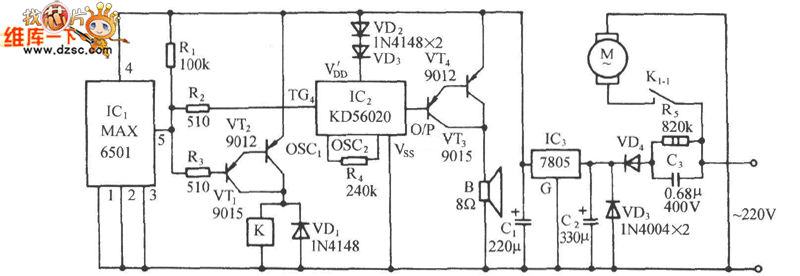
如图所示电路,它由TW9205及其外围元件组成的过零开关控制电路、可控硅驱动制冷控制电路及发声电路等组成。图中的温度传感器RT采用负温度系数(NTC)的热敏电阻,将它接在TWH...
分类:温控电路 时间:2010-04-13 阅读:4016
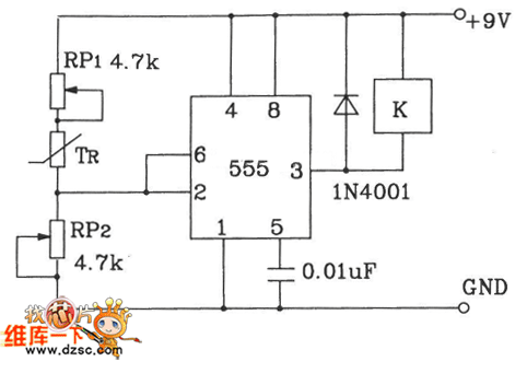
调节RP1、RP2可预置控制温度点,555时基电路构成施密特反相电路,利用继电器实现设备的自动控制。 来源:与你同行
分类:温控电路 时间:2010-04-13 阅读:1892
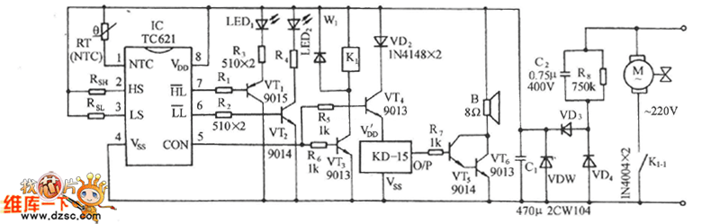
电路如图所示,它由温度传感及继电控制风扇电机电路、温限指示电路、乐曲发声电路和交流降压整流电路等部分组成。器件是TC621温控集成电路. 来源:与你同行
分类:温控电路 时间:2010-04-12 阅读:1511
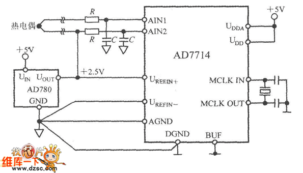
由AD7714和热电偶构成的测温电路如图所示。在此应用中,AD7714工作在缓冲模式,允许在前端接退耦电容,以便滤除热电偶引线上的噪声。在缓冲模式下,AD7714的共模范围较窄,...
分类:温控电路 时间:2010-04-10 阅读:2716
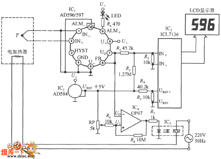
由AD596/597构成温度测控仪的电路如图所示。在这里,AD596/597(IC1)作为闭环热电偶信号调理器使用。IC2为CMOS单片3 1/2位A/D转换器ICL7136,亦可用ICL7106来代替,但功...
分类:温控电路 时间:2010-04-08 阅读:5247
该电路虽简单,却可以达到控制效果。电路如下图所示。 工作原理如下:ST是WTQ-288型电接点压力式温度计,当恒温箱内的温度降低到下,ST的指针与下限接点接触,双向...
分类:温控电路 时间:2010-02-15 阅读:2469
该装置的电路工作原理如图所示。Rt是正温度系数开关型热敏电阻,RL是发热丝。当温度未达到Rt的居里点时,Rt的阻值很小,5S模块的④脚呈低电平,模块内部的电路开通,RL通电...
分类:温控电路 时间:2010-02-12 阅读:1856
该装置的电路工作原理图如下所示。实验发现,在冰箱压缩机工作时,对电冰箱的压缩机及散热片采取风冷措施,不仅能保护压缩机,而且具有明显的节电效果。当电冰箱电机M1启动...
分类:温控电路 时间:2010-02-09 阅读:2661
本设计巧妙地将机械转动信号通过光信号转换成电信号,再经过信号处理以达到控制输出的目的。该控制器编程简单、速度可调、自动化程度高,可广泛用于自动化控制设备中,并可...
分类:温控电路 时间:2010-01-11 阅读:3271
具有上下限的温度控制电路具有上下限的温度控制电路具有上下限的温度控制电路具有上下限的温度控制电路。 来源:Lover
分类:温控电路 时间:2010-01-10 阅读:3535


























